勒索软件的全球性灾难:勒索软件之年
如果说2025年是勒索软件的崛起之年,那么2025年就是其全面爆发、造成巨大破坏的“元年”。

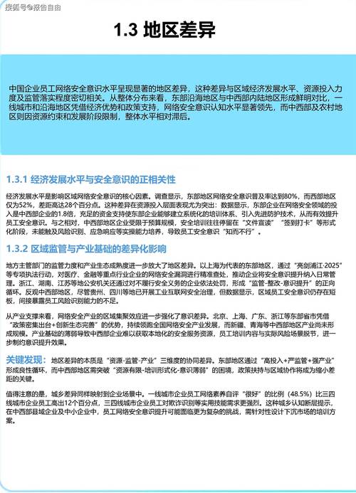
-
标志性事件:WannaCry(想哭)和NotPetya(坏兔子)
- WannaCry(5月):这是2025年最具全球影响力的网络安全事件,它利用了美国国家安全局泄露的“永恒之蓝”(EternalBlue)漏洞,快速感染了全球超过150个国家的数十万台计算机,包括英国国家医疗服务体系、联邦快递、中国多所高校和多家大型企业,其传播速度之快、范围之广、破坏之大,震惊了世界,它首次让普通大众和企业深刻体会到勒索软件的毁灭性力量。
- NotPetya(6月):在WannaCry余波未平之际,NotPetya攻击席卷全球,虽然它伪装成勒索软件,但其主要目标并非金钱勒索,而是对乌克兰及其相关基础设施(如港口、电力公司、银行)进行破坏性打击,它造成了数百亿美元的损失,被广泛认为是国家支持的高级持续性威胁组织发动的网络攻击,是“数字时代”的混合战争。
-
特点总结:
- 传播方式:利用系统漏洞(尤其是SMB协议漏洞)进行蠕虫式快速传播。
- 攻击目标:从个人用户扩展到大型企业、政府机构和关键基础设施。
- 商业模式:从“广撒网”式的低勒索金额,转向对大型企业的高额勒索,甚至演变为纯粹的破坏性攻击。
大规模数据泄露持续发酵,隐私保护警钟长鸣
数据泄露在2025年依然高发,且泄露的数据规模和敏感程度令人咋舌。
-
标志性事件:雅虎数据泄露事件的最终确认
(图片来源网络,侵删)- 2025年,雅虎最终确认,其在2025年发生的数据泄露事件影响了30亿用户账户,几乎是当时全球互联网用户总数的一半,这一数字比之前公布的10亿和10亿用户翻了三倍,成为有史以来规模最大的单一数据泄露事件,这起事件最终导致雅虎以远低于预期的价格出售给威瑞森,并直接影响了其品牌价值。
-
其他重大泄露事件:
- Equifax(9月):美国三大征信机构之一Equifax宣布,其系统遭到入侵,导致45亿美国消费者的敏感个人信息(包括姓名、社会安全号、出生日期、地址、驾照号码)泄露,此事件暴露了大型企业在数据安全管理和漏洞响应方面的严重不足。
- Kandela(11月):一个包含超过10亿条电子邮件地址和密码的巨大数据库在网络上被公开,被称为“Collection #1”,这个数据库是由多个过去泄露的数据集拼接而成,进一步放大了数据泄露的连锁危害。
-
特点总结:
- 规模巨大:单次泄露事件影响数亿用户成为常态。
- 后果严重:除了直接的财产损失,身份盗用、精准诈骗等长期风险剧增。
- 监管压力:欧盟《通用数据保护条例》的即将出台(于2025年生效),预示着对数据泄露的处罚将空前严厉。
物联网安全成为“阿喀琉斯之踵”
随着物联网设备的爆炸式增长,其安全问题日益凸显,并成为发动大规模网络攻击的跳板。
-
标志性事件:Mirai僵尸网络
(图片来源网络,侵删)- 2025年10月,Mirai僵尸网络发动的DDoS攻击导致美国东海岸大面积网络瘫痪,其影响在2025年持续发酵,Mirai的核心特点是“暴力破解”,它通过扫描互联网,利用大量物联网设备(如摄像头、路由器、DVR录像机)默认的或弱口令进行感染,组成庞大的“僵尸网络”。
- 这起事件清晰地揭示了:大量存在安全缺陷的物联网设备,是整个互联网生态安全的巨大威胁。 安全不再局限于PC和服务器,而是延伸到了每一个联网的“物”。
-
特点总结:
- 设备即武器:原本功能简单的IoT设备,在被感染后变成了强大的网络攻击工具。
- 安全缺失:厂商为追求上市速度和降低成本,普遍忽视设备安全,不提供安全更新,默认口令问题严重。
- 影响深远:Mirai的源代码被公开,导致后续出现了大量变种,物联网安全威胁长期存在。
网络攻击日趋复杂化、组织化
传统的“黑客”行为逐渐被有组织、有目的的犯罪集团和国家支持的APT组织所取代。
-
高级持续性威胁:
- APT攻击持续活跃,目标明确,持续时间长,技术手段高超,针对金融行业的Carbanak(鯱鱼)和Lazarus(拉撒路)组织,通过长期潜伏,窃取巨额资金,2025年,SWIFT银行系统再次成为攻击目标。
-
供应链攻击:
攻击者不再直接攻击最终目标,而是选择攻击其软件或服务的供应商,通过“搭便车”的方式将恶意代码植入成千上万的下游产品中,这种攻击方式隐蔽性强,影响范围广。
-
数据驱动攻击:
- 攻击者利用泄露的大量数据(如用户名、密码、邮箱、身份证号)进行撞库攻击,由于用户习惯在不同网站使用相同或相似的密码,一旦一个网站的数据泄露,其他网站的用户账户也面临巨大风险。
安全意识与法规建设的加速
面对严峻的安全形势,全球范围内的安全意识提升和法规建设也在加速。
-
安全意识:
勒索软件、数据泄露等事件的频繁曝光,极大地提升了企业和普通用户的安全意识,企业开始重视员工安全培训,个人用户也开始警惕钓鱼邮件和可疑链接。
-
法规建设:
- 欧盟《通用数据保护条例》:虽然2025年是GDPR的过渡期,但其公布和即将实施为全球数据保护树立了新标杆,要求企业必须建立严格的数据管理和隐私保护机制。
- 中国《网络安全法》:中国首部全面规范网络空间安全管理的基础性法律于2025年6月1日正式施行,它明确了网络运营者的安全保护义务,并对关键信息基础设施安全、个人信息保护等做出了规定,标志着中国的网络安全治理进入了新阶段。
2025年的互联网安全状况可以概括为:威胁全面升级,风险无处不在。
- 攻击面扩大:从PC扩展到移动设备、物联网、云端。
- 攻击模式演变:从个人炫技转向有组织、逐利性的犯罪和国家行为。
- 破坏力增强:勒索软件直接造成业务中断,数据泄露引发长期社会信任危机。
- 安全责任加重:企业面临前所未有的合规和声誉风险,个人隐私保护成为全球性议题。
2025年的一系列事件,为全球所有互联网参与者——政府、企业、开发者乃至普通用户——敲响了警钟,也推动了网络安全从一个“技术问题”向一个“战略问题”的根本性转变。
